各省、自治区、直辖市及计划单列市、新疆生产建设兵团发展改革委、能源局,有关中央企业,有关行业协会:
为深入贯彻党中央、国务院关于发展人工智能的决策部署,落实《国务院关于深入实施“人工智能+”行动的意见》(国发〔2025〕11号)有关工作要求,抢抓人工智能发展重大战略机遇,突出应用导向,加快推动人工智能与能源产业深度融合,支撑能源高质量发展和高水平安全,现提出如下意见。
一、总体要求
坚持以习近平新时代中国特色社会主义思想为指导,深入贯彻党的二十大和二十届二中、三中全会精神,全面贯彻习近平总书记关于推动人工智能与实体经济深度融合、培育壮大智能产业的重要指示精神,以拓展人工智能与能源领域深度融合应用场景为重要依托,以提升能源领域人工智能创新应用技术水平为主攻方向,以推进智能算力与电力协同发展为必要支撑,以健全能源智能化发展的创新体系为关键保障,着力提升能源系统安全可靠与灵活高效运行能力,保障能源安全稳定供应和绿色低碳转型,加快培育新质生产力,为新型能源体系建设提供有力支撑。
到2027年,能源与人工智能融合创新体系初步构建,算力与电力协同发展根基不断夯实,人工智能赋能能源核心技术取得显著突破,应用更加广泛深入。推动五个以上专业大模型在电网、发电、煤炭、油气等行业深度应用,挖掘十个以上可复制、易推广、有竞争力的重点示范项目,探索百个典型应用场景赋能路径,培育一批能源行业人工智能技术应用研发创新平台,制定完善百项技术标准,培养一批能源与人工智能复合型人才,探索建立能源领域人工智能技术研发应用金融支撑体系,形成符合我国国情的能源领域人工智能技术创新发展模式,能源领域智能化成效初显。
到2030年,能源领域人工智能专用技术与应用总体达到世界领先水平。算力电力协同机制进一步完善,建立绿色、经济、安全、高效的算力用能模式。能源与人工智能融合的理论与技术创新取得明显成效,能源领域人工智能技术实现跨领域、跨行业、跨业务场景赋能,在电力智能调控、能源资源智能勘探、新能源智能预测等方向取得突破,具身智能、科学智能等在关键场景实现落地应用。形成一批全球领先的“人工智能+”能源相关研发创新平台和复合人才培养基地,建成更加完善的政策体系,持续引导“人工智能+”能源高效、健康、有序创新,为能源高质量发展奠定坚实基础。
二、加快能源应用场景赋能
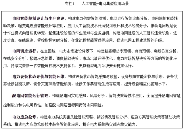
(一)人工智能+电网。围绕新型电力系统下的电网安全、新能源消纳、运行效率等要求,开展电力供需预测、电网智能诊断分析、规划方案智能生成等电网规划设计应用,加强电网工程智慧建设管理;推进电网多尺度智能仿真分析,探索人工智能模型在电网智能辅助决策和调度控制方面的应用,提升电力系统源网荷储全要素安全可靠低碳运行水平;稳步提高输变电等关键装备研制智能化水平;推动电力设备故障预测性维护,打造具备自主感知、决策、执行能力的电力设备健康管理智能体,提升设备精益化管理水平;推动营配调智能一体化应用,构建电网运营服务智能支撑体系,提升电力客户全过程智能服务水平;促进人工智能技术融入电力应急体系和能力建设,提升电力系统防灾减灾救灾智能化水平。
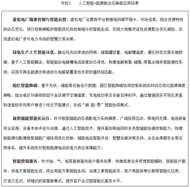
(二)人工智能+能源新业态。围绕能源保供和绿色低碳转型需求,推进人工智能技术在虚拟电厂(含负荷聚合商)、分布式储能、电动汽车车网互动等灵活性调节资源中的应用,提升负荷侧群控优化和动态响应能力;加强人工智能技术在新型储能与电力系统协同优化调度以及全生命周期安全中的应用,推动可再生能源制氢生产工艺智能寻优。强化人工智能技术赋能能源生产过程中的节能和碳排放管理,提升多能互补综合能源系统电、热、冷、气联供的综合能效和降碳水平。推动人工智能在零碳园区、智能微电网、算电协同中的应用,提升源网荷储一体化智能运行水平,促进新能源就地消纳。
(三)人工智能+新能源。针对新能源出力波动性与间歇性的问题,加快在高精度功率预测、电力市场、场站智慧运营、新能源规划、项目后评价等方向的人工智能应用,持续推动新能源关键材料及产品不断迭代和创新,推动复杂场景及转折性天气下功率预测大模型在更小尺度、更高精准度方向发展,支撑广域新能源资源协同优化,促进偏远地区新能源场站智能运维发展,打造“气象预测+功率预测+智慧交易+智能运维”一体化新能源智能生产模式,全力支撑新能源稳定供给。
(四)人工智能+水电。聚焦高海拔高寒地区水电工程智能化建设与流域水电站群智慧调度运营,推进人工智能技术在水电工程建设中的应用,提升水电工程智能化设计施工管理水平;推进人工智能技术与传统水文模型、气象模型、大规模水库调度技术融合,提升气象、水文双向耦合预测精度,开展调度决策优化智能应用建设;推动知识图谱、大模型、智能体等技术融入新一代水电智慧运营大脑,在水电站智慧运维与精益检修、智能大坝态势感知与智慧管理等重点领域形成智能化解决方案。
(五)人工智能+火电。围绕火电清洁降碳、安全可靠、高效调节、智能运行的发展方向,在燃料管控、生产运行优化与智能控制、设备全生命周期管理等业务场景,协同开展人工智能赋能及技术创新。加快火电数字化设计建造和智能化升级,推动火电运行控制系统智能化发展和应用,提升火电关键装备全生命周期智能监测及健康管理能力,助力火电支撑保障能力进一步提升。
(六)人工智能+核电。围绕核电安全发展,构建核电安全预警、电站运行事件智能溯源分析、应急响应的智能辅助支持系统,开展核工业特种运维机器人技术攻关,持续推动核电系统的自动启停等技术升级演进,探索人工智能技术助力离子体预测控制、可控核聚变等技术路径,推动核电行业向数据驱动、模型牵引、智能管控的新模式稳步转型。
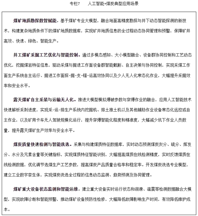
(七)人工智能+煤炭。聚焦地质勘探、煤矿采掘(剥)、煤炭洗选、生产调度、安全管控、设备管理等典型场景,稳定获取复杂地质、多工况以及多时空协同条件下的各种工况数据,融合应用智能模型,实现生产过程智能控制与自主决策,助力少人无人化作业常态化运行,稳步推进减人、增安、提效,进一步夯实煤炭在能源安全中的兜底保障作用。
(八)人工智能+油气。聚焦跨专业协同研究、现场作业操控、生产运行管控等方向,推动勘探地质目标智能评价、开发方案智能优化、钻井压裂等作业参数智能调整、炼化装置智能运行、管网运行实时仿真,加快智能钻机、机器人、无人机、智能感知系统等智能生产技术装备的研发与应用,推动生产现场等全过程智能联动与自动优化,推动油气产业链智能化升级建设。
三、加大关键技术供给
聚焦能源领域数据孤岛化、算力碎片化、算法黑盒化、算力高耗能等技术瓶颈,推动开展适用能源领域的数据、算力、算法等共性关键技术攻关。
(一)夯实数据基础。针对能源领域高质量数据集构建和数据安全需求,推动数据智能标注、智能增强、数据合成等技术应用,推进能源数据分类分级技术、隐私计算技术以及智能数据动态加密和跨域可信溯源等技术研发,优化数据分享机制,加快形成能源领域高质量数据集,确保能源数据全流程安全可靠。
(二)强化算力支撑。针对能源领域租建结合模式下的多元异构算力融合利用需求,开展多元异构算力统一调度、任务智能编排、存算网一体化融合、算力池化等关键技术攻关,提升智算服务水平。持续开展能源算力需求监测,统筹规划算力、电力和通信网络资源,构建算力、电力深度融合的算电协同发展机制,不断提高算力中心绿电比例。
(三)提升模型基础能力。针对能源领域对于模型安全性和可解释性的需求,推动模型算法、应用系统等安全能力建设,加大多智能体协同、可解释性、模型轻量化推理等技术的研究,持续深化机器视觉、多模态、时序预测等人工智能关键技术在能源领域的应用研究,推动人工智能与能源领域软件深度融合。针对人工智能计算耗能问题,加快突破人工智能绿色低碳技术瓶颈,研究柔性直流供电、模块化小型堆等能源供给技术,鼓励数据中心液冷技术、废热回收、备电集约化等高效能源综合利用技术的应用。
四、保障措施
(一)强化组织实施。各地方能源主管部门和相关中央企业要根据意见要求,建立健全工作机制,统筹衔接好相关规划,结合实际加快推动本地区、本单位“人工智能+”能源的发展,做好各项要素保障,探索构建安全治理体系,形成上下联动、层层落实、安全发展的工作格局,加快推进人工智能在能源领域融合应用的技术研发、示范试验、推广应用等工作。
(二)推动协同创新。围绕能源领域人工智能融合创新应用关键共性技术和配套专用技术,推动建设一批行业研发创新平台。鼓励企业牵头联合科研机构、高校、社会服务机构等单位,建设以技术创新融合应用为目标的跨领域、跨学科的“人工智能+”能源创新联盟,深化产学研用合作,构建开放协同、共创共享的能源智能化创新生态体系。
(三)加强标准规范建设。在深入总结应用示范实践的基础上,加快编制能源数据治理、多元异构算力融合、典型场景设计等一批技术标准规范,推动能源领域人工智能标准体系建设,探索建立人工智能应用评估指标体系和行业级人工智能应用标准测试平台,提升能源领域人工智能技术安全应用水平。鼓励能源企业主导制定国际标准,以技术标准“走出去”带动人工智能技术和产品在海外能源市场推广应用。
(四)开展试点示范。组织开展能源领域人工智能应用试点示范,遴选一批可复制、易推广的场景和企业标杆应用。鼓励开展能源和交通融合、油气和新能源融合等跨领域、跨行业典型场景示范。能源领域人工智能应用相关技术装备优先纳入能源领域首台(套)重大技术装备支持范围。支持具备条件的地区和企业,因地制宜开展能源领域各类人工智能应用试点示范,在技术创新、商业模式、发展业态、体制机制等方面深入探索、先行先试。
(五)加大支持力度。充分发挥中央财政资金带动作用,依托能源领域、人工智能领域国家科技重大专项和重点研发计划等科技专项,有序推动能源领域人工智能技术应用创新。发挥多层次资本市场支持科技创新关键枢纽作用,引导社会资本参与人工智能科技项目实施和成果转化应用。
(六)完善人才培育生态。鼓励能源企业与高等院校、科研院所共建“人工智能+”能源人才培养基地,以行业需求为导向设计跨学科课程体系,重点培养具备能源系统知识、人工智能算法应用能力的复合型人才,通过产教协同增加复合型人才供给。
国家发展改革委
国家能源局
2025年9月4日








