实务研究
个人所得税
bqsaoeux7m45
2026年个税专项附加扣除信息开始确认!最新操作指南+避坑指引
发布时间:2025-12-01   来源:财会阁 
免责申明:本站自编内容版权所有,不得转载;部分内容转载自报刊或网络,转载内容均注明来源和作者,如对转载、署名等有异议的相关方请通知我们(tfcj@tfcjtax.com,051086859269),我们将及时处理!本网站登载的财税法规政策请以官方发布的为准;本网站内容仅供学习参考之目的,所有文章内容与观点并不代表本站观点、立场,我们不对其准确性、合规性负责!如用于实务操作等等其他任何目的,所产生的法律风险与法律责任与本站无关!

注意啦:2026年度个税专项附加扣除信息确认将于12月1日开始,纳税人需对次年享受个税专项附加扣除的内容进行确认,操作指南详见以下操作步骤:

1.打开[个人所得税]APP,点击[办&查]

图片

 

2.选择[专项附加扣除]

图片

3.根据个人实际情况填报,点击填报项后选择[扣除年度:2026]

图片
图片

4.如有工作单位(扣缴义务人),选择申报方式[通过扣缴义务人申报ü]

图片

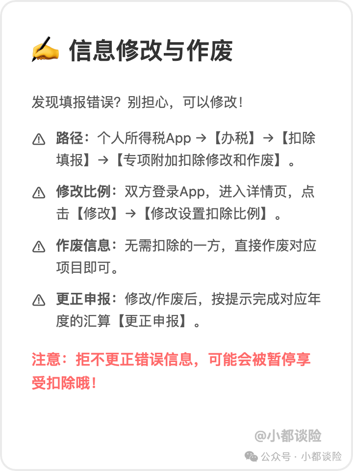
还有一些个税专项附加扣除信息确认避坑指南奉献给大家:

图片
图片
图片
图片
图片
图片
图片
图片
图片
转载请注明来源!
 

扫一扫,打开该文章

相关文章 查看更多>>
【打印】      【关闭】
版权所有:天赋长江(无锡)税务师事务所
地址:江苏省江阴市长江路169号汇富广场22楼
电话:0510-86855000 邮箱:tfcj@tfcjtax.com
苏ICP备05004909 苏B2-20040047