新收入准则与企业所得税收入确认的差异对比
彭怀文
收入确认的税会差异是企业财务人员和财税从业者关注的核心痛点。
新收入准则(《企业会计准则第14号——收入》)以“合同权利义务”为核心,采用“五步法”模型确认收入;企业所得税收入确认以《国家税务总局关于确认企业所得税收入若干问题的通知》(国税函〔2008〕875号)为核心依据,侧重“权责发生制+实质重于形式”。二者在确认原则、条件、时点上的差异,直接影响企业的纳税申报和财务报表列报。
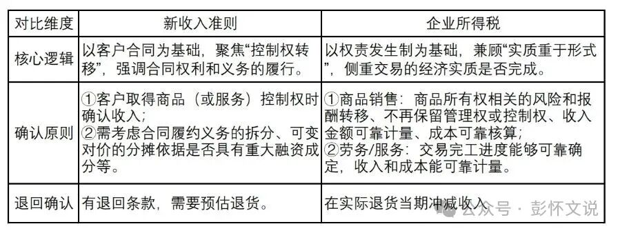
一、核心依据与确认原则对比

二、收入确认“五步法”与税务确认条件的差异
新收入准则的“五步法”是会计收入确认的核心框架,与企业所得税的收入确认条件存在明显差异,具体对比如下:
1.识别与客户订立的合同
?会计要求:合同需满足5个条件(双方批准、明确权利义务、有商业实质、对价可收回、对价金额可计量),且合同存续期间需持续评估。
?税务差异:税法对合同的形式要求更宽松,口头合同、事实合同只要满足“风险报酬转移”即可确认收入,且不要求评估“对价可收回性”(坏账风险在税前扣除时另行处理)。
2.识别合同中的单项履约义务
?会计要求:将合同中可明确区分的商品/服务拆分为单项履约义务(如销售设备+安装服务,若安装可单独提供则拆分),分别确认收入。
?税务差异:税法一般不要求拆分履约义务,除非政策明确规定(如混合销售、兼营),通常按“一笔交易”整体确认收入。
3.确定交易价格
?会计要求:需考虑可变对价(如折扣、返利、退款)、重大融资成分、非现金对价、应付客户对价等,按期望值或最可能发生金额确定交易价格。
?税务差异:强调“收入金额可靠计量”,可变对价在实际发生时确认(如返利实际支付时冲减当期收入),融资成分通常不调整收入(利息收入/支出单独处理)。
4.将交易价格分摊至各单项履约义务
?会计要求:按各单项履约义务的单独售价比例分摊交易价格。
?税务差异:无分摊要求,按合同总金额或实际收款金额确认收入。
5.履行履约义务时确认收入
?会计要求:区分在某一时段内(履约进度法)和在某一时点(控制权转移时点)确认收入。
?时段内确认:满足客户能控制履约过程中产出的商品、履约过程中创造的资产不可替代且企业有权收款、履约进度可可靠计量。
?时点确认:综合判断控制权转移迹象(如客户验收、商品所有权转移、客户承担风险报酬等)。
?税务差异:
?商品销售:以“风险报酬转移”为核心,通常在发货、验收或收款时确认收入,较少采用“履约进度法”;
?劳务/服务:税法允许按“完工进度(完工百分比法)”确认收入,与会计时段内确认类似,但完工进度的判断更侧重实际工作量(如工程结算单),而非会计的“投入法/产出法”。
三、典型业务场景的税会差异示例
•会计处理:根据新收入准则,销售时需估计退货率,将预计不会退回的部分确认为收入,预计退回的部分确认为“预计负债”,同时结转对应成本,预计退货的成本确认为“应收退货成本”。
•税务处理:根据国税函〔2008〕875号,企业销售商品时,应在发出商品且收到货款或取得收款权利时确认收入,预计退货部分不得冲减当期收入;实际发生退货时,再冲减退货当期的收入和成本。
•差异结果:会计当期确认的收入小于税务确认的应税收入,形成应纳税暂时性差异,需在纳税申报时调增应纳税所得额。
•会计处理:若合同收款期限较长(如超过1年),具有重大融资成分,会计需按现销价格确认收入,现销价格与合同总价款的差额确认为“未实现融资收益”,在收款期间按实际利率法摊销为利息收入。
•税务处理:根据《企业所得税法实施条例》,以合同约定的收款日期和金额确认收入,不考虑融资成分;合同总价款与现销价格的差额,不得在税前扣除或提前确认利息收入。
•差异结果:会计当期确认的收入(现销价格)与税务确认的收入(分期收款金额)存在差异,融资成分的利息收入需在纳税申报时调整。
四、税会差异的影响与应对措施
1.纳税申报风险:若未准确区分会计收入与应税收入的差异,易导致企业所得税申报错误,引发税务稽查风险。
2.财务报表列报:税会差异需在财务报表附注中披露,同时通过“递延所得税资产/负债”核算暂时性差异,影响企业的资产负债结构和净利润。
3.绩效考核:部分企业以会计收入作为考核指标,而税务收入影响企业实际税负,二者差异可能导致考核与税负的“错配”。
1.建立税会差异台账:针对每笔业务,详细记录会计收入确认的依据、时点、金额,以及税务收入确认的政策依据和调整金额,便于跟踪管理。
2.加强合同管理:在签订合同时,明确商品或服务的交付标准、验收条款、付款方式等,减少因合同条款模糊导致的税会差异争议。
3.合理利用税收政策:针对税法允许的特殊处理(如分期收款、委托代销),结合业务实际选择最优的收入确认方式,降低税负。
4.强化财税协同:财务核算岗与税务管理岗需密切配合,定期梳理税会差异,确保纳税申报与财务核算的一致性。
五、实务案例
A公司20×5年12月1日将一批商品销售给甲公司,商品售价100万元,价税合计113万元,该批商品成本80万元。货物已经发出,增值税专用已经开具。购销安装合同约定30日内支付货款。12月末A公司得到消息,甲公司所在地发生地震,给甲公司造成重大财物损失,甲公司何时能支付货款难以判断。截止20×5年底,A公司仍未收到甲公司货款,且甲公司的财务状况仍然没有得到改善。
假定A公司在20×5年度适用新收入准则。
问题:20×5年度A公司销售商品的会计处理及涉及的相关纳税调整与所得税申报表填报
解析:
(1)会计处理
A公司根据甲公司的实际情况,应遵循会计收入准则对收入确认条件进行职业判断,在货款很可能不能收回的情况下,是不满足收入的确认条件,因此会计上不能确认收入。
销售发出商品时:
借:发出商品80.00万元
贷:库存商品80.00万元
同时,将增值税专用发票注明的增值税税额挂往来账:
借:应收账款-甲公司13.00万元
贷:应交税费-应交增值税(销项税额)13.00万元
(2)税会差异分析
根据税法规定,A公司销售甲公司商品应确认销售收入100万元、销售成本80万元;而会计上由于不满足收入确认条件,既没有确认收入,也没有确认销售成本;因此,应对销售收入和销售成本同时进行纳税调整。
第一步,填写《A105010视同销售和房地产开发企业特定业务纳税调整明细表》:

第二步,自动生成《A105000纳税调整项目明细表》的相关栏次的数据:

(3)税务风险说明
有人对这类会计上不满足收入确认条件的直接通过《A105000纳税调整项目明细表》的“收入类调整项目”和“扣除类调整项目”的“其他”项目进行调整,而不通过《A105010视同销售和房地产开发企业特定业务纳税调整明细表》的“视同销售”的“其他”项目调整。
这样填报有两点税务风险:
①违背A105010表填报说明对“视同销售”的“其他”项目说明。会计处理不作为销售收入核算,而税法规定确认为应税收入的金额,因此会计处理以不满足收入确认条件而不作为收入核算,应作为税收“视同销售”处理。
②既然税务上要确认商品销售收入,那么其销售额自然也是应作为业务招待费、广告费和业务宣传费费等扣除计算基数的。如果不填报“视同销售”,则不能作为费用税前扣除计算的基数。有人会说,如果次年满足收入确认条件了,又调整回来了,这时不是一样可以作为费用扣除计算基数了吗?如果真的这样调整回来作为次年费用扣除的计算基数的话,又违反税法规定了,因为税收上已经视同销售了,会计上再确认收入,税务上只是应调减收入。另外,还有可能后续是购货方倒闭等情况出现而直接出现坏账损失,会计上永远无确认收入的机会。
(4)企业后续风险管理管理
针对案例中所述情况,企业在正确填报申报表的同时,还应做好后续管理工作。
①登记税会差异及纳税调整台账,说明纳税调整的原因;
②收集销售合同、购货方出现不能付款状况的证明材料等资料存档备查。
继续沿用【案例1】,A公司20×6年可能发生下面两种情况:
第一种情况:A公司20×6年度收回甲公司货款;
第二种情况:甲公司在20×6年度破产,虎威公司彻底失去收回货款的可能。
问题:分别就上述两个情况,A公司进行会计处理和填报20×6年涉及上述业务的企业所得税申报表。
解析:
(1)第一种情况的会计处理
确认收入:
借:银行存款113.00万元
贷:主营业务收入100.00万元
应收账款-甲公司13.00万元(增值税销项税额)
结转成本:
借:主营业务成本80.00万元
贷:发出商品80.00万元
在收到货款并会计核算确认收入的情况下,由于税务上已经在上年度确认了应税收入,因此,在此情况下需要对收入做纳税调减。
第一步,填写《A105010视同销售和房地产开发企业特定业务纳税调整明细表》:

第二步,自动生成《A105000纳税调整项目明细表》的相关栏次的数据:

说明:实务中很少会出现视同销售收入与成本为负数的情形。此处只是为了说明该类情况应做的相反调整,实务中都是很多调整事项合计后的结果。
(2)第二种情况的会计处理
确认损失:
借:营业外支出93.00万元
贷:发出商品80.00万元
应收账款-甲公司13.00万元
需要填写《A105090资产损失税前扣除及纳税调整明细表》:

(3)税务风险提示
①次年能够收回货款的情况下,企业办税人员可能遗忘该笔收入在上年度税务方面已经是通过“视同销售”确认过收入的,本年度应该做纳税调减,结果造成企业多交税。
由于该笔收入在上年度已经通过“视同销售”进行了纳税调增,故在收回货款时也应通过“视同销售”的负数进行纳税调减。
②次年没有收回货款的情况下,在还没有达到税法规定的资产损失标准或没有收集齐全证据材料的情况下,就按照会计处理申报了税前扣除。后果就是一旦被检查出来会补税等处罚。
(4)企业后续风险管理
①企业所得税申报表填报好以后,财务管理人员安排不同人员结合税会差异台账进行复核;
②出现资产损失,严格按照税法规定判断并申报资产损失税前扣除,并按照税法规定准备相关的证据材料,并装订存档备查。
六、总结
新收入准则与企业所得税收入确认的差异,本质是“会计权责发生制(基于合同控制权)”与“税法权责发生制(基于风险报酬转移)”的差异。
作为财税人员,在认真学习会计准则、税法规定的基础上,可结合具体案例拆解差异,领会“会计按准则、税务按法规、差异按调整”的核心原则。同时,还应关注政策更新,尤其是财政部针对新收入准则出台的配套文件或解答以及税务总局相关公告等,确保税会处理的合规性。
